Instance Verification Kit (IVK)
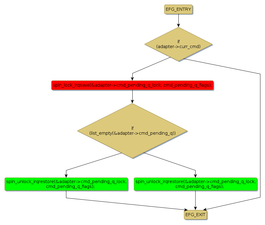
spin lock @ [21601+69+/linux-3.19-rc1/drivers/net/wireless/mwifiex/cmdevt.c]
Instance Signature: cmd_pending_q_lock
|
The Matching Pair Graph:
|
|
Function Name
|
Control Flow Graph (CFG)
|
Events Flow Graph (EFG)
|
Source Correspondence
|
|
mwifiex_exec_next_cmd
|
|
|
[21121+21+/linux-3.19-rc1/drivers/net/wireless/mwifiex/cmdevt.c]
|